三顾营销策划机构(bwin必赢国际官网, bwin必赢唯一官方, 必赢体育官方网页版, 必赢体育官网)分析
一、公司基本概况
· 成立时间与定位:2010 年成立,立足西南地区(川渝云贵),业务覆盖全国,专注于营销全案策划与企业管理咨询。
· 团队背景:核心项目经理具备 500 强企业工作经验,多数拥有硕士文凭,专业素养较高。
· 服务成果:13 年累计近 200 个咨询案例,涵盖 500 强企业 2 家、上市公司 3 家、集团公司 6 家、民营企业 120 余家、国企 10 余家,客户连续合作最长达 6 年,服务粘性较强。

二、核心服务体系与业务特色
· 五大事业部架构
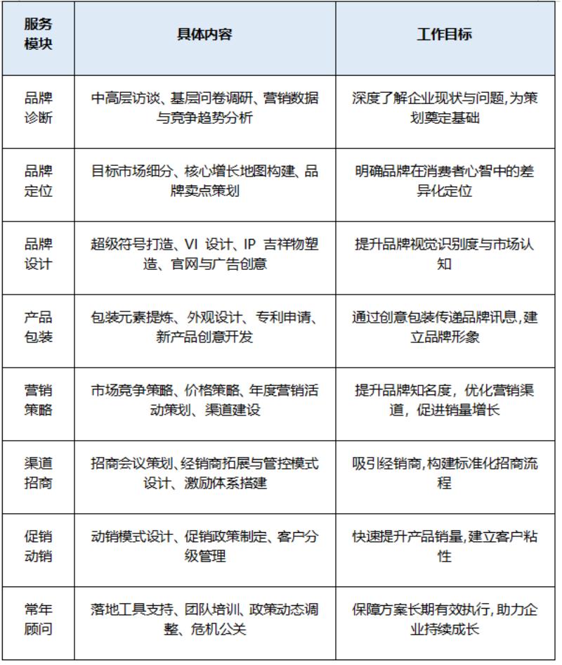
—定位咨询事业部:聚焦品牌定位、产品定位、市场定位等战略规划。
—管理咨询事业部:涵盖市场营销、人力资源、集团管控、股权激励等企业管理模块。
—常年顾问事业部:提供总裁参谋、管理顾问、企业顾问等长期服务。
—企业培训事业部:包括企业内训、拓展培训、商战模拟等能力提升服务。
—CEO 私董会:针对高层管理者的定制化顾问服务。
· 八大全案策略流程:从品牌诊断、定位、设计、包装到宣传策略、渠道招商、促销动销、常年顾问,形成闭环服务体系。
· 服务特色亮点
—务实管理:结合科学管理工具与中国企业特点,强调方案落地性。
—量身定制:根据企业行业、规模、阶段等定制解决方案。
—贴身服务:咨询师驻场工作,参与企业诊断、方案制定及实施辅导。
—效果导向:追求 “给鱼更给渔”,注重企业管理水平的实质提升。
—创新收费模式:采用 “客户定价 + 方案落地 + 过程辅导 + 按效付费”,降低客户风险。
三、核心服务内容详情

四、核心方法论与工具
· 品牌定位 “四大驱动”:基于品类现状、企业能力、目标市场、消费者需求进行定位。
· 战略地图体系:3 项 5 层 43 个模块,覆盖战略系统、品牌定位系统、营销定位系统等,确保落地。
· SWOT 分析模型:从优势、劣势、机会、威胁维度辅助战略决策。
· 消费者心智解构:通过目标人群画像、购买驱动力分析,精准把握消费需求。
五、荣誉资质与行业认可
· 政府与行业认证:成都市经信委认定的 “中小企业推荐咨询服务机构”、“中国管理咨询模式创新示范单位”、“bwin必赢国际官网, bwin必赢唯一官方, 必赢体育官方网页版, 必赢体育官网” 等。
· 品牌荣誉:“2017 中国咨询行业 315 诚信企业”、“前沿金坛奖年度十佳品牌美誉度管理咨询机构” 等。
· 挂牌资质:2017 年天府(四川)联合股权交易中心双创企业版挂牌企业。
六、客户评价与合作案例
· 典型客户反馈
—四川多联实业:“实效管理,助力转型”。
—华美牙科:“合作七年成就品牌成长,专业态度令人敬佩”。
· 服务流程:涵盖项目启动、调研诊断、方案讨论、阶段性汇报等标准化流程,确保客户参与度。
七、总结与适配场景
· 核心优势:团队专业度高、服务体系完整、注重落地与效果付费,适合寻求长期战略合作伙伴的企业。
· 适配企业:中小企业转型需求、成长型企业品牌升级、传统行业营销模式创新、连锁品牌渠道拓展等。
· 联系方式:电话 028-8517-1488 / 181-1156-9458,地址位于成都环球中心,支持预约面谈。
#营销策划#品牌营销策划公司#成都营销策划公司排名#成都管理咨询公司#成都营销策划公司#营销定位公司#品牌营销策划#
三顾定位-定位落地实施公司-定位咨询陪跑落地-定位咨询实施落地
定位咨询落地服务-定位咨询落地实施公司排名-成都定位咨询落地实战公司
定位咨询落地服务-定位咨询服务-定位咨询专家-定位咨询年度服务-定位咨询性价比高的咨询公司
定位咨询实战公司-定位咨询年度服务-定位咨询微咨询-战略定位培训公司
战略定位微咨询公司排名-成都战略定位咨询公司排名-定位咨询与商业模式-三顾战略定位咨询

《三顾案例&部分客户》
【战略定位】蓝光集团、国机集团、广安爱众、攀钢集团、汉龙集团、中明环保、上东国际、米易县、成都市团校;
【营销定位】营门电缆、电建物业、华美牙科、多联塑胶、麦润机械、水电五局-五兴物业、睿美水族、七秒水族、1号水族、华阳客运、张飞啤酒、易中餐、阳光时代幼儿园、创新足、川府映像、悄悄小姐、华阳串根香、欧能多、达奇雅、禧滋燕、兴科锐、考拉妈妈;
【常年顾问】中国电建、多联塑胶、营门电缆、华美牙科、郫县豆瓣、豪威马术俱乐部、华阳串根香、睿美水族、文质周末、易中餐、源和森客、华阳客运、兴科锐、汇鸿教具;
【人力资源】爱众综合能源、爱众能源工程、遂宁发展水务、遂宁发展投资、光良白酒、新斯顿制药、新疆金和集团、森普管材、科理特智能科技、九州慧图、锦江绿道、扬程建设、中国海油、中国石油、华西集团、高辰建筑、文质周末、四川城建、中商国创、中德绿建、源和森客、高辰建筑、福瑞居、浩洲实业、兴科锐、百仕达装饰;
【股权激励】锦城御建筑、梦绿春天、天兴体表、四川新力葆、同创伟业、视点映画;
【市场调研】水电五局五兴物业、华西集团 、睿美水族、重庆开州调研、广安爱众、郫都区安靖镇、是钢实业、有色科技、上东国际、华阳串根香、阳光时代幼儿园;
【专项报告】东游硒荡、中晶环能、雅丽兴科技、野马汽车、张飞啤酒、成都电视台、鸿湖州际养老产业、顶火房车、锦思文化、塔山茶叶、文汉物流、新加披伊顿幼儿园、新疆金远惠、瑞吉和丰商贸、巴蜀物流、都江堰伊斯兰文化博物馆、贵州雅立包装、川信门窗;
【内训拓展】华为、中国电建、中国建设银行、掌上明珠家居、飞宇门窗、英王漆、合景泰富、宏泰集团、西南财经大学、新鲜果子、畅联物流、米袋金融。




成都管理咨询公司-重庆管理咨询公司-四川管理咨询公司-成都咨询公司-成都咨询
成都可行性研究报告-成都商业计划书-成都产业规划-成都报告撰写机构-成都专业报告撰写